


Apoyo | Dispositivo de segurança
Apoyo | Dispositivo de segurança
Criar uma solução e produto baseado em tecnologias de Internet das coisas (IoT). Case criado no MBA de UX Design & Strategy. Esse case foi modificado posteriormente para estudo mais aprofundado.
Criar uma solução e produto baseado em tecnologias de Internet das coisas (IoT). Case criado no MBA de UX Design & Strategy. Esse case foi modificado posteriormente para estudo mais aprofundado.
Antes de começar
Antes de começar
Como já tínhamos a definição do que deveríamos entregar, ou seja, uma solução e produto baseado em IoT, fizemos uma pesquisa inicial de produtos e soluções já existentes no mercado para termos uma ideia do que era possível ser feito com os recursos que tínhamos conhecimento.
Como já tínhamos a definição do que deveríamos entregar, ou seja, uma solução e produto baseado em IoT, fizemos uma pesquisa inicial de produtos e soluções já existentes no mercado para termos uma ideia do que era possível ser feito com os recursos que tínhamos conhecimento.
Processo de Design | Double Diamond
Processo de Design | Double Diamond

DESCOBRIR
DESCOBRIR
DESCOBRIR
Brainstorm
Brainstorm
Fizemos um brainstorm para definirmos qual seguimento gostaríamos de atender com nossa solução e produto. Definimos o segmento através do método de Dot Voting. Optamos por fazer um dispositivo voltado para a Segurança.
Fizemos um brainstorm para definirmos qual seguimento gostaríamos de atender com nossa solução e produto. Definimos o segmento através do método de Dot Voting. Optamos por fazer um dispositivo voltado para a Segurança.
Com base nessa escolha, vimos alguns dispositivos como: tornozeleiras eletrônicas e botões de pânico e decidimos pesquisar mais a fundo sobre essas soluções.
Depois de fazermos a pesquisa inicial e vermos as possibilidades que poderíamos explorar de soluções e produtos, definimos pra quem/qual público alvo iríamos desenvolver a solução. Definimos que faríamos uma solução que atendesse às mulheres.
Diariamente, muitas mulheres são abordadas em seus percursos ou sofrem abusos por seus maridos/companheiros ou por colegas de trabalho. Nos momentos da agressão, muitas vezes são impedidas de acionar a polícia por meio do telefone/celular.
Com base nessa escolha, vimos alguns dispositivos como: tornozeleiras eletrônicas e botões de pânico e decidimos pesquisar mais a fundo sobre essas soluções.
Depois de fazermos a pesquisa inicial e vermos as possibilidades que poderíamos explorar de soluções e produtos, definimos pra quem/qual público alvo iríamos desenvolver a solução. Definimos que faríamos uma solução que atendesse às mulheres.
Diariamente, muitas mulheres são abordadas em seus percursos ou sofrem abusos por seus maridos/companheiros ou por colegas de trabalho. Nos momentos da agressão, muitas vezes são impedidas de acionar a polícia por meio do telefone/celular.
Desk Research
Desk Research
Decido que o nosso público alvo seria as mulheres, e definido qual seria nosso foco ao pensar na solução, fizemos uma Desk Research para ter mais dados sobre violência e agressões sofridas por mulheres.
Decido que o nosso público alvo seria as mulheres, e definido qual seria nosso foco ao pensar na solução, fizemos uma Desk Research para ter mais dados sobre violência e agressões sofridas por mulheres.
17 MILHÕES
de mulheres foram vítimas de violência no Brasil em 2020.
17 MILHÕES
de mulheres foram vítimas de violência no Brasil em 2020.
7,5 MILHÕES
das mulheres no Brasil sofreram violência sexual alguma vez na vida.
7,5 MILHÕES
das mulheres no Brasil sofreram violência sexual alguma vez na vida.
47%
das mulheres já sofreu assédio sexual no trabalho.
47%
das mulheres já sofreu assédio sexual no trabalho.
A cada 5 MINUTOS
o Brasil teve uma denúncia de violência contra a mulher em 2020.
A cada 5 MINUTOS
o Brasil teve uma denúncia de violência contra a mulher em 2020.
O Brasil está em 5º
lugar entre os países que tem mais casos de feminicídio.
O Brasil está em 5º
lugar entre os países que tem mais casos de feminicídio.
A cada 7 HORAS
uma mulher é morta, apenas por ser mulher.
A cada 7 HORAS
uma mulher é morta, apenas por ser mulher.
A cada 3 DIAS
uma mulher trans é assassinada
A cada 3 DIAS
uma mulher trans é assassinada
17 MILHÕES
de mulheres foram vítimas de violência no Brasil em 2020.
17 MILHÕES
de mulheres foram vítimas de violência no Brasil em 2020.
Fontes: Fontes: Datafolha, OMS, IBGE, Think Eva, Disque 100, Ligue 180, Linkedin
Matriz CSD
Matriz CSD
Depois de fazermos a Desk Research e entendermos um pouco mais sobre dados e estatísticas relacionados ao assunto, fizemos uma Matriz CSD para reunir algumas certezas, dúvidas e suposições para definir a solução e produto que iríamos criar para as mulheres em situações de perigo, que sofrem agressões e abusos.
Depois de fazermos a Desk Research e entendermos um pouco mais sobre dados e estatísticas relacionados ao assunto, fizemos uma Matriz CSD para reunir algumas certezas, dúvidas e suposições para definir a solução e produto que iríamos criar para as mulheres em situações de perigo, que sofrem agressões e abusos.
DEFINIR
DEFINIR
Jobs to be done
Jobs to be done
Quando uma mulher sentir-se ameaçada ou acuada, sofrer agressões físicas ou assédios, queremos oferecer um dispositivo discreto, para que ele não chame atenção e revele sua real função, de acordo com a necessidade de cada usuária e, dessa forma, podemos dar à vítima a oportunidade de reagir de forma discreta à abordagens duvidosas ou diretamente agressivas, proporcionando agilidade no socorro e segurança, permitindo que a vítima receba todo o suporte necessário em diversas situações, protegendo-a o mais rápido possível.
Quando uma mulher sentir-se ameaçada ou acuada, sofrer agressões físicas ou assédios, queremos oferecer um dispositivo discreto, para que ele não chame atenção e revele sua real função, de acordo com a necessidade de cada usuária e, dessa forma, podemos dar à vítima a oportunidade de reagir de forma discreta à abordagens duvidosas ou diretamente agressivas, proporcionando agilidade no socorro e segurança, permitindo que a vítima receba todo o suporte necessário em diversas situações, protegendo-a o mais rápido possível.
Insights
Insights
De acordo com o que foi explorado na Matriz CSD, pudemos chegar nas seguintes definições e funcionalidades do dispositivo:
Criar um dispositivo de segurança wearable para mulheres, podendo ser um relógio;
O dispositivo tera um desbloqueio de segurança para não ser ativado por engano;
O dispositivo terá um GPS acoplado e enviará o sinal no momento em que a assistência for acionada;
Terá uma Central de atendimento dedicada para o serviço e também o apoio da polícia;
Teremos um aplicativo onde a usuária fará o cadastro com suas informações pessoais, poderá comprar o dispositivo e também poderá acionar o serviço de atendimento;
A usuária poderá cadastrar telefones de emergência no aplicativo, caso seja necessário o contato posteriormente;
De acordo com o que foi explorado na Matriz CSD, pudemos chegar nas seguintes definições e funcionalidades do dispositivo:
Criar um dispositivo de segurança wearable para mulheres, podendo ser um relógio;
O dispositivo tera um desbloqueio de segurança para não ser ativado por engano;
O dispositivo terá um GPS acoplado e enviará o sinal no momento em que a assistência for acionada;
Terá uma Central de atendimento dedicada para o serviço e também o apoio da polícia;
Teremos um aplicativo onde a usuária fará o cadastro com suas informações pessoais, poderá comprar o dispositivo e também poderá acionar o serviço de atendimento;
A usuária poderá cadastrar telefones de emergência no aplicativo, caso seja necessário o contato posteriormente;
Benchmark
Benchmark
Analisamos soluções semelhantes, já presentes no mercado e fizemos uma tabela comparando as funcionalidades disponíveis com a nossa proposta:
Analisamos soluções semelhantes, já presentes no mercado e fizemos uma tabela comparando as funcionalidades disponíveis com a nossa proposta:
Funcionalidades |
|---|
Funcionalidades |
|---|
Sigiloso |
|---|
Sigiloso |
|---|
Discreto |
|---|
Discreto |
|---|
Suporte 24h |
|---|
Suporte 24h |
|---|
Aplicativo |
|---|
Aplicativo |
|---|
Gravação de áudio |
|---|
Gravação de áudio |
|---|
Cadastro simples |
|---|
Cadastro simples |
|---|
Interface amigável |
|---|
Interface amigável |
|---|
Feedback visual |
|---|
Feedback visual |
|---|
Equipe dedicada |
|---|
Equipe dedicada |
|---|
Contatos de emergência |
|---|
Contatos de emergência |
|---|
Apoio |
|---|
Apoio |
|---|
✔️ |
|---|
Arq. de Soft. |
|---|
✔️ |
|---|
Arq. de Soft. |
|---|
✔️ |
|---|
Solutions Dev. |
|---|
✔️ |
|---|
✔️ |
|---|
✔️ |
|---|
Solutions Dev. |
|---|
✔️ |
|---|
✔️ |
|---|
✔️ |
|---|
Solutions Dev. |
|---|
✔️ |
|---|
✔️ |
|---|
✔️ |
|---|
Solutions Dev. |
|---|
✔️ |
|---|
✔️ |
|---|
Penhas |
|---|
Penhas |
|---|
✔️ |
|---|
✔️ |
|---|
✔️ |
|---|
✔️ |
|---|
❌ |
|---|
❌ |
|---|
✔️ |
|---|
✔️ |
|---|
✔️ |
|---|
✔️ |
|---|
❌ |
|---|
❌ |
|---|
✔️ |
|---|
✔️ |
|---|
✔️ |
|---|
❌ |
|---|
❌ |
|---|
✔️ |
|---|
✔️ |
|---|
Spacecom |
|---|
Spacecom |
|---|
❌ |
|---|
❌ |
|---|
❌ |
|---|
❌ |
|---|
✔️ |
|---|
✔️ |
|---|
❌ |
|---|
❌ |
|---|
❌ |
|---|
❌ |
|---|
❌ |
|---|
❌ |
|---|
❌ |
|---|
❌ |
|---|
❌ |
|---|
❌ |
|---|
❌ |
|---|
❌ |
|---|
❌ |
|---|
❌ |
|---|
Skybox |
|---|
Skybox |
|---|
❌ |
|---|
❌ |
|---|
❌ |
|---|
❌ |
|---|
✔️ |
|---|
✔️ |
|---|
❌ |
|---|
❌ |
|---|
✔️ |
|---|
✔️ |
|---|
❌ |
|---|
❌ |
|---|
❌ |
|---|
❌ |
|---|
❌ |
|---|
❌ |
|---|
❌ |
|---|
❌ |
|---|
❌ |
|---|
Solução proposta
Solução proposta
Sugerimos a criação/integração de um dispositivo com geolocalização que funcione como um “botão de pânico”. Esse dispositivo poderá ser utilizado pela vítima, em formato de acessório / wearable, e será acionado através de toque, tanto pelo aplicativo, como pelo dispositivo.
O dispositivo terá um desbloqueio de segurança para acionar o atendimento, para evitar possíveis chamadas por engano ou trotes;
A pessoa poderá cadastrar previamente (na área de configurações do site ou aplicativo), quais serão os contatos de emergência caso seja necessário contatá-los. Ela também contará com uma Central de atendimento dedicada e uma equipe de apoio, para auxiliar no atendimento da ocorrência.
O dispositivo wearable ou acessório poderá ser adquirido no aplicativo.
Sugerimos a criação/integração de um dispositivo com geolocalização que funcione como um “botão de pânico”. Esse dispositivo poderá ser utilizado pela vítima, em formato de acessório / wearable, e será acionado através de toque, tanto pelo aplicativo, como pelo dispositivo.
O dispositivo terá um desbloqueio de segurança para acionar o atendimento, para evitar possíveis chamadas por engano ou trotes;
A pessoa poderá cadastrar previamente (na área de configurações do site ou aplicativo), quais serão os contatos de emergência caso seja necessário contatá-los. Ela também contará com uma Central de atendimento dedicada e uma equipe de apoio, para auxiliar no atendimento da ocorrência.
O dispositivo wearable ou acessório poderá ser adquirido no aplicativo.
Personas
Personas
De acordo com o que foi explorado na Matriz CSD, pudemos chegar nas seguintes definições e funcionalidades do dispositivo:
Criar um dispositivo de segurança wearable para mulheres, podendo ser um relógio;
O dispositivo tera um desbloqueio de segurança para não ser ativado por engano;
O dispositivo terá um GPS acoplado e enviará o sinal no momento em que a assistência for acionada;
Terá uma Central de atendimento dedicada para o serviço e também o apoio da polícia;
Teremos um aplicativo onde a usuária fará o cadastro com suas informações pessoais, poderá comprar o dispositivo e também poderá acionar o serviço de atendimento;
A usuária poderá cadastrar telefones de emergência no aplicativo, caso seja necessário o contato posteriormente;
De acordo com o que foi explorado na Matriz CSD, pudemos chegar nas seguintes definições e funcionalidades do dispositivo:
Criar um dispositivo de segurança wearable para mulheres, podendo ser um relógio;
O dispositivo tera um desbloqueio de segurança para não ser ativado por engano;
O dispositivo terá um GPS acoplado e enviará o sinal no momento em que a assistência for acionada;
Terá uma Central de atendimento dedicada para o serviço e também o apoio da polícia;
Teremos um aplicativo onde a usuária fará o cadastro com suas informações pessoais, poderá comprar o dispositivo e também poderá acionar o serviço de atendimento;
A usuária poderá cadastrar telefones de emergência no aplicativo, caso seja necessário o contato posteriormente;

Fernanda
Fernanda
32 anos | Gerente de Projetos
É uma mulher solteira, independente, ótima profissional, têm uma carreira sólida e um cargo importante dentro da sua empresa. Gosta de ficar em casa vendo um filme e tomando um bom vinho.
É uma mulher solteira, independente, ótima profissional, têm uma carreira sólida e um cargo importante dentro da sua empresa. Gosta de ficar em casa vendo um filme e tomando um bom vinho.
Dados
Dados
Mora em: São Paulo
Estado Civil: Solteiro
Perfil: Decidida, comprometida, responsável e independente
Classe Social: B
Renda Familiar: 12 mil
Motivações
Motivações
Liderança, crescimento profissional
Ter flexibilidade na carreira
Ser um exemplo de funcionária na empresa
Motivar e ensinar as pessoas da equipe
Nunca parar de estudar.
Frustrações/Problemas
Frustrações/Problemas
Sofre assédios frequentes de seu superior imediato e não sabe como lidar com isso
Se sente acuada e com medo
Está desanimada com o ambiente de trabalho, mas ama a empresa onde trabalha.

Márcia
Márcia
40 anos | Dona de casa
É uma mulher casada, depende do marido para seu sustento e de seus 2 filhos, não concluiu os estudos, não trabalha fora de casa, cuida dos filhos e da casa. Sonha em um dia poder ser feliz e realizada.
É uma mulher casada, depende do marido para seu sustento e de seus 2 filhos, não concluiu os estudos, não trabalha fora de casa, cuida dos filhos e da casa. Sonha em um dia poder ser feliz e realizada.
Dados
Mora em: Rio de Janeiro
Estado Civil: Casada
Perfil: Dedicada, otimista, zelosa e persistente
Classe Social: C/D
Renda Familiar: 4 mil
Motivações
Arrumar um emprego
Ter seu próprio dinheiro
Ser independente
Dar uma vida boa à seus filhos
Terminar os estudos
Fazer um curso superior
Frustrações/Problemas
Sofre violência doméstica frequente pelo seu marido
Gostaria de se separar, mas têm medo do que possa acontecer com ela, pois é ameaçada
Não consegue sair de casa porque não têm nenhuma renda e nem como se sustentar sozinha
Têm medo de denunciar e sofrer as consequências
A marca
A marca
Definida a solução e produto que faríamos, fomos par a escolha do nome do nosso produto. Fizemos a votação através de Dot Voting novamente e o nome escolhido foi Apoyo.
Definida a solução e produto que faríamos, fomos par a escolha do nome do nosso produto. Fizemos a votação através de Dot Voting novamente e o nome escolhido foi Apoyo.
Posicionamento da Marca
Posicionamento da Marca
Baseado nos 12 arquétipos de Jung, a marca Apoyo se encaixa como o cuidador:
Baseado nos 12 arquétipos de Jung, a marca Apoyo se encaixa como o cuidador:
“Amar o próximo como a si mesmo.”
“Amar o próximo como a si mesmo.”
Definição: Sua principal missão é proteger, cuidar dos outros, servir e doar. É ser compassivo, gentil, generoso, maternal e educador. Ajudar as pessoas a permanecerem conectadas e a se cuidarem. Sua mensagem tende a ser sempre muito positiva.
Definição: Sua principal missão é proteger, cuidar dos outros, servir e doar. É ser compassivo, gentil, generoso, maternal e educador. Ajudar as pessoas a permanecerem conectadas e a se cuidarem. Sua mensagem tende a ser sempre muito positiva.
Atributos da Marca
Atributos da Marca
Agilidade no socorro permite que a vítima receba todo o suporte necessário, o mais rápido possível. A solução irá endereçar o tipo de ocorrência para o canal específico dos órgãos de segurança, diminuindo etapas no atendimento e mobilizando as equipes mais próximas para realizar a averiguação.
Prevenção, oferecendo a vítima a oportunidade de reagir de forma discreta a abordagens duvidosas ou diretamente agressivas.
Discrição é essencial no dispositivo, para que ele não chame atenção e revele sua real função.
Agilidade no socorro permite que a vítima receba todo o suporte necessário, o mais rápido possível. A solução irá endereçar o tipo de ocorrência para o canal específico dos órgãos de segurança, diminuindo etapas no atendimento e mobilizando as equipes mais próximas para realizar a averiguação.
Prevenção, oferecendo a vítima a oportunidade de reagir de forma discreta a abordagens duvidosas ou diretamente agressivas.
Discrição é essencial no dispositivo, para que ele não chame atenção e revele sua real função.
Logo
Logo
Após muitos estudos, chegamos num logo que agradace à todos do time e que também passasse a ideia e a menagem que estávamos buscando para o nosso projeto.
A nossa ideia foi criar um logo que remetesse à um balão de conversa, para dar ideia de ajuda às mulheres, e dentro dele, representamos o apoio às mulheres, com um elemento que lembra um coração.
Após muitos estudos, chegamos num logo que agradace à todos do time e que também passasse a ideia e a menagem que estávamos buscando para o nosso projeto.
A nossa ideia foi criar um logo que remetesse à um balão de conversa, para dar ideia de ajuda às mulheres, e dentro dele, representamos o apoio às mulheres, com um elemento que lembra um coração.

Essas são as aplicações em fundo escuro e fundo claro:
Essas são as aplicações em fundo escuro e fundo claro:

Business Model Canvas
Business Model Canvas
Fizemos o Business Model Canvas, para definirmos algumas estratégias, entre elas: quais seriam nossos parceiros, atividades e recursos chave, qual seria nossa proposta de valor, os seguimentos que gostaríamos de atingir, nosso fluo de caixa, por onde seriam feitas as nossas relações com os clientes e a nossa estrutura de custos.
Fizemos o Business Model Canvas, para definirmos algumas estratégias, entre elas: quais seriam nossos parceiros, atividades e recursos chave, qual seria nossa proposta de valor, os seguimentos que gostaríamos de atingir, nosso fluo de caixa, por onde seriam feitas as nossas relações com os clientes e a nossa estrutura de custos.

DESENVOLVER
DESENVOLVER
Wireframe
Wireframe
Com base na estrutura definida no Sitemap / arquitetura de informação, fizemos o wireframe de todas as páginas, já prevendo qual seria a navegação do aplicativo.
Com base na estrutura definida no Sitemap / arquitetura de informação, fizemos o wireframe de todas as páginas, já prevendo qual seria a navegação do aplicativo.

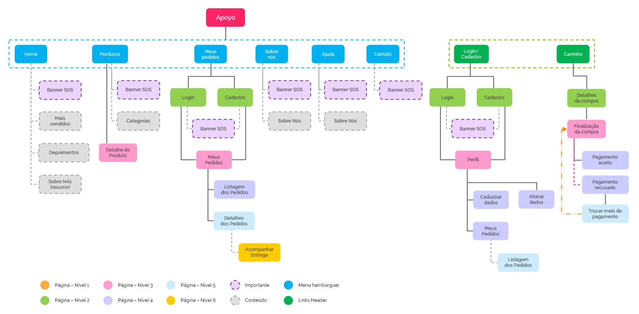
Sitemap / Arquitetura de informação
Sitemap / Arquitetura de informação
O Sitemap foi baseado no aplicativo, já que o dispositivo terá apenas uma tela de ligação via telefone.
O Sitemap foi baseado no aplicativo, já que o dispositivo terá apenas uma tela de ligação via telefone.

Interface
Interface
Fiz toda a parte visual, tanto da tela do dispositivo, quanto do aplicativo. No dispositivo, mostramos como ficaria o aplicativo instalado e como seria a interface de chamada via telefone.
Fiz toda a parte visual, tanto da tela do dispositivo, quanto do aplicativo. No dispositivo, mostramos como ficaria o aplicativo instalado e como seria a interface de chamada via telefone.

No aplicativo, fizemos algumas telas de Home, Produtos, Detalhes do Produto, Cadastro, Login, Detalhes do Cadastro, Carrinho de Compras, Finalização da Compra e Como Podemos te Ajudar.
No aplicativo, fizemos algumas telas de Home, Produtos, Detalhes do Produto, Cadastro, Login, Detalhes do Cadastro, Carrinho de Compras, Finalização da Compra e Como Podemos te Ajudar.


ENTREGAR
ENTREGAR
Style Guide
Style Guide
O Style Guide, é composto pelos ícones, feitos por mim, componentes como botões, inputs, avatares, menus, checkbox, radio button, rodapé, banners e sombras. Listamos as fontes utilizadas e também as cores.
O Style Guide, é composto pelos ícones, feitos por mim, componentes como botões, inputs, avatares, menus, checkbox, radio button, rodapé, banners e sombras. Listamos as fontes utilizadas e também as cores.

Protótipos
Protótipos
Aplicativo
Aplicativo
Baseado nos wireframes e style guides, fiz as telas em alta fidelidade do aplicativo utilizando o Figma.
Baseado nos wireframes e style guides, fiz as telas em alta fidelidade do aplicativo utilizando o Figma.
Caso queria dar uma olhada e navegar pelo protótipo em tamanho real:
Caso queria dar uma olhada e navegar pelo protótipo em tamanho real:
Smartwatch
Smartwatch
Este é um protótipo de como seria a tela do Smartwatch.
Este é um protótipo de como seria a tela do Smartwatch.
Teste de Usabilidade
Teste de Usabilidade
Aplicamos um teste de usabilidade com 10 pessoas, através da ferramenta useberry , onde pudemos ver onde os usuários que testaram tiveram mais dificuldade dentro do aplicativo.
Abaixo, demonstramos alguns dos dados obtidos na realização do teste:
Aplicamos um teste de usabilidade com 10 pessoas, através da ferramenta useberry , onde pudemos ver onde os usuários que testaram tiveram mais dificuldade dentro do aplicativo.
Abaixo, demonstramos alguns dos dados obtidos na realização do teste:

Realização do teste
Realização do teste
Dos 10 usuários participantes:
80% completaram o teste;
10% desistiram do teste;
10% pularam alguma das etapas do teste.
Dos 10 usuários participantes:
80% completaram o teste;
10% desistiram do teste;
10% pularam alguma das etapas do teste.

Tempo total do teste
Tempo total do teste
Agora, olhando para o tempo que os usuários levaram para completar as tarefas:
10% desistiram do teste;
20% levaram de 45s a 50s para completarem o teste;
10% levaram de 50s a 55s para completarem o teste.
20% levaram de 55s a 1m para completarem o teste.
10% levaram de 1m a 1m 5s para completarem o teste.
20% levaram de 1m 5s a 1m 10s, sendo que 10% completaram o teste e 10% pularam alguma das etapas do teste.
10% levaram de 1m 15s a 1m 20s para completarem o teste.
Agora, olhando para o tempo que os usuários levaram para completar as tarefas:
10% desistiram do teste;
20% levaram de 45s a 50s para completarem o teste;
10% levaram de 50s a 55s para completarem o teste.
20% levaram de 55s a 1m para completarem o teste.
10% levaram de 1m a 1m 5s para completarem o teste.
20% levaram de 1m 5s a 1m 10s, sendo que 10% completaram o teste e 10% pularam alguma das etapas do teste.
10% levaram de 1m 15s a 1m 20s para completarem o teste.
50% dos usuários realizaram o teste por Smartphones;
50% dos usuários realizaram o teste por Desktop.



50% dos usuários realizaram o teste por Smartphones;
50% dos usuários realizaram o teste por Desktop.
Tarefas a realizar
Tarefas a realizar
Os usuários tinham que realizar 3 tarefas, dentre elas:
Tarefa 1: Pedir ajuda
Instruções: Você precisa pedir ajuda, onde você entraria no app para realizar essa tarefa?
Os usuários tinham que realizar 3 tarefas, dentre elas:
Tarefa 1: Pedir ajuda
Instruções: Você precisa pedir ajuda, onde você entraria no app para realizar essa tarefa?

Tarefa 2: Fazer Login
Instruções: Você já tem uma conta criada no app. Onde você clicaria para fazer o login?
Tarefa 2: Fazer Login
Instruções: Você já tem uma conta criada no app. Onde você clicaria para fazer o login?

Tarefa 3: Página de Produtos
Instruções: Vá para a página de produtos para ver a listagem de todos os produtos.
Tarefa 3: Página de Produtos
Instruções: Vá para a página de produtos para ver a listagem de todos os produtos.

Obs.: Como pudermos perceber, a tarefa que os usuários demoraram mais para realizar, foi a Tarefa 3: Página de Produtos. Abaixo, analisamos os Heatmaps e gravação de tela dos usuários para entender melhor o porque.
Obs.: Como pudermos perceber, a tarefa que os usuários demoraram mais para realizar, foi a Tarefa 3: Página de Produtos. Abaixo, analisamos os Heatmaps e gravação de tela dos usuários para entender melhor o porque.
Heatmap
Heatmap
Tarefa 1: Pedir ajuda
Como pudermos perceber, todos os usuários localizaram o banner de Pedir ajuda. Alguns deles clicaram em locais diversos na segunda tela, mas a tarefa mais importante, que era encontrar onde pedir ajuda, foi bem sucedida!
Tarefa 1: Pedir ajuda
Como pudermos perceber, todos os usuários localizaram o banner de Pedir ajuda. Alguns deles clicaram em locais diversos na segunda tela, mas a tarefa mais importante, que era encontrar onde pedir ajuda, foi bem sucedida!

Tarefa 2: Fazer Login
Nesta segunda tarefa, também tivemos uma taxa de sucesso de 100%, ou seja, todos os usuários que testaram, encontraram o botão de login. Alguns tentaram clicar nos inputs, mas não interferiu nos resultados que quisermos obter nesse teste.
Tarefa 2: Fazer Login
Nesta segunda tarefa, também tivemos uma taxa de sucesso de 100%, ou seja, todos os usuários que testaram, encontraram o botão de login. Alguns tentaram clicar nos inputs, mas não interferiu nos resultados que quisermos obter nesse teste.

Tarefa 3: Página de Produtos
Essa foi a tarefa mais crítica. Alguns dos usuários tiveram bastante dificuldade de encontrar a página com a listagem de todos os produtos. Fizemos a análise do Heatmap e da gravação das telas, posteriormente, para sabermos qual foi o userflow dessa tarefa.
Tarefa 3: Página de Produtos
Essa foi a tarefa mais crítica. Alguns dos usuários tiveram bastante dificuldade de encontrar a página com a listagem de todos os produtos. Fizemos a análise do Heatmap e da gravação das telas, posteriormente, para sabermos qual foi o userflow dessa tarefa.

Userflow da tarefa 3:
Analisando o userflow desta tarefa, pudemos perceber que:
4 usuários encontraram o link de Produtos no fluxo esperado;
5 usuários seguiram fluxos diferentes;
1 usuário, desses 5 usuários, pulou esta tarefa.
Userflow da tarefa 3:
Analisando o userflow desta tarefa, pudemos perceber que:
4 usuários encontraram o link de Produtos no fluxo esperado;
5 usuários seguiram fluxos diferentes;
1 usuário, desses 5 usuários, pulou esta tarefa.

Gravação de Tela
Gravação de Tela
Verificamos também as gravações de tela de todos os usuários e separamos as mais críticas, que foram da Tarefa 3: Página de Produtos.
Desktop:
Essa foi uma gravação de tela feita em Desktop, onde o usuário levou 1:24 minutos para finalizar as tarefas e pudemos perceber que a tarefa em que ele teve mais dificuldade, foi a Tarefa 3, onde ele tinha que encontrar a página de todos os produtos.
Verificamos também as gravações de tela de todos os usuários e separamos as mais críticas, que foram da Tarefa 3: Página de Produtos.
Desktop:
Essa foi uma gravação de tela feita em Desktop, onde o usuário levou 1:24 minutos para finalizar as tarefas e pudemos perceber que a tarefa em que ele teve mais dificuldade, foi a Tarefa 3, onde ele tinha que encontrar a página de todos os produtos.
Mobile:
Essa foi uma gravação de tela feita em Desktop, onde o usuário levou 1:24 minutos para finalizar as tarefas e pudemos perceber que a tarefa em que ele teve mais dificuldade, foi a Tarefa 3, onde ele tinha que encontrar a página de todos os produtos.
Mobile:
Essa foi uma gravação de tela feita em Desktop, onde o usuário levou 1:24 minutos para finalizar as tarefas e pudemos perceber que a tarefa em que ele teve mais dificuldade, foi a Tarefa 3, onde ele tinha que encontrar a página de todos os produtos.
Questionário sobre o teste de usabilidade
Após realizar as 3 tarefas, fizemos um questionário perguntando o que os usuários acharam da navegação do app, onde obtivemos os seguintes resultados:

Questionário sobre o teste de usabilidade
Após realizar as 3 tarefas, fizemos um questionário perguntando o que os usuários acharam da navegação do app, onde obtivemos os seguintes resultados:


Melhorias para o app
Melhorias para o app
De acordo com os dados obtidos no Teste de Usabilidade, fizemos uma melhoria no app, em relação a Página de Produtos, onde retiramos os banners de Mais Vendidos e inserimos um banner em destaque para os produtos.
De acordo com os dados obtidos no Teste de Usabilidade, fizemos uma melhoria no app, em relação a Página de Produtos, onde retiramos os banners de Mais Vendidos e inserimos um banner em destaque para os produtos.

Próximos Passos
Próximos Passos
Os próximos passos para melhoria do aplicativo seriam:
Arrumar a tela de compra do produto, onde o usuário ficou travado no teste de usabilidade;
Fazer novos Testes de Usabilidade com a alteração do banner de produtos e a tela de compra do produto arrumada;
Antes de vender o dispositivo e colocar o aplicativo no ar, faríamos um teste beta com 30 mulheres, testando o dispositivo e aplicativo e verificaríamos a taxa de sucesso de atendimentos do nosso serviço;
Após esse teste, colocaríamos o aplicativo no ar e faríamos uma divulgação em massa nas redes sociais, Landing Page para gerar leads e vendas;
Para metrificar a eficácia do aplicativo, depois que já estiver no mercado:
Poderíamos observar se o número de denúncias de agressões e assédios diminuíram na central da polícia e na nossa central de atendimento dedicada às mulheres;
Faríamos um relatório mensal do uso do serviço e dos atendimentos para medir a quantidade de mulheres que usaram e foram atendidas.
Os próximos passos para melhoria do aplicativo seriam:
Arrumar a tela de compra do produto, onde o usuário ficou travado no teste de usabilidade;
Fazer novos Testes de Usabilidade com a alteração do banner de produtos e a tela de compra do produto arrumada;
Antes de vender o dispositivo e colocar o aplicativo no ar, faríamos um teste beta com 30 mulheres, testando o dispositivo e aplicativo e verificaríamos a taxa de sucesso de atendimentos do nosso serviço;
Após esse teste, colocaríamos o aplicativo no ar e faríamos uma divulgação em massa nas redes sociais, Landing Page para gerar leads e vendas;
Para metrificar a eficácia do aplicativo, depois que já estiver no mercado:
Poderíamos observar se o número de denúncias de agressões e assédios diminuíram na central da polícia e na nossa central de atendimento dedicada às mulheres;
Faríamos um relatório mensal do uso do serviço e dos atendimentos para medir a quantidade de mulheres que usaram e foram atendidas.
Referências
Referências
MASTERWALK. Como usar com Arduino – Sensor Magnético com fio para Alarme MC-38. Disponível em: https://blogmasterwalkershop.com.br/arduino/como-usar-com-arduino-sensor-magnetico-com-fio-para-alarme-mc-38/. Acesso em: 24 set. 2020.
ARDUINO E CIA. Alarme por SMS usando SIM800L e Arduino, Disponível em: https://www.arduinoecia.com.br/alarme-por-sms-sim800l-e-arduino/. Acesso em: 24 set. 2020.
G1 - RIO DE JANEIRO. Vítimas de violência doméstica aprovam botão do pânico: 'Me sinto protegida', diz atriz agredida, Disponível em: https://g1.globo.com/rj/rio-de-janeiro/noticia/2020/02/13/vitimas-de-violencia-domestica-aprovam-botao-do-panico-me-sinto-protegida-diz-atriz-agredida.ghtml. Acesso em: 24 set. 2020.
JUSBRASIL. Botão do pânico é tecnologia aliada de mulheres vítimas de violência. Disponível em: https://cnj.jusbrasil.com.br/noticias/398345291/botao-do-panico-e-tecnologia-aliada-de-mulheres-vitimas-de-violencia. Acesso em: 24 set. 2020.
ESTADÃO. Pulseiras inteligentes ganham novas funções e aparência mais discreta. https://emais.estadao.com.br/noticias/bem-estar,pulseiras-inteligentes-ganham-novas-funcoes-e-aparencia-mais-discreta,10000002819. Acesso em: 24 set. 2020.
FOLHA DO LITORAL. Municípios do Paraná começam a implantar botão do pânico. Disponível em: https://folhadolitoral.com.br/seguranca/municipios-do-parana-comecam-a-implantar-botao-do-panico. Acesso em: 24 set. 2020.
MASTERWALK. Como usar com Arduino – Sensor Magnético com fio para Alarme MC-38. Disponível em: https://blogmasterwalkershop.com.br/arduino/como-usar-com-arduino-sensor-magnetico-com-fio-para-alarme-mc-38/. Acesso em: 24 set. 2020.
ARDUINO E CIA. Alarme por SMS usando SIM800L e Arduino, Disponível em: https://www.arduinoecia.com.br/alarme-por-sms-sim800l-e-arduino/. Acesso em: 24 set. 2020.
G1 - RIO DE JANEIRO. Vítimas de violência doméstica aprovam botão do pânico: 'Me sinto protegida', diz atriz agredida, Disponível em: https://g1.globo.com/rj/rio-de-janeiro/noticia/2020/02/13/vitimas-de-violencia-domestica-aprovam-botao-do-panico-me-sinto-protegida-diz-atriz-agredida.ghtml. Acesso em: 24 set. 2020.
JUSBRASIL. Botão do pânico é tecnologia aliada de mulheres vítimas de violência. Disponível em: https://cnj.jusbrasil.com.br/noticias/398345291/botao-do-panico-e-tecnologia-aliada-de-mulheres-vitimas-de-violencia. Acesso em: 24 set. 2020.
ESTADÃO. Pulseiras inteligentes ganham novas funções e aparência mais discreta. https://emais.estadao.com.br/noticias/bem-estar,pulseiras-inteligentes-ganham-novas-funcoes-e-aparencia-mais-discreta,10000002819. Acesso em: 24 set. 2020.
FOLHA DO LITORAL. Municípios do Paraná começam a implantar botão do pânico. Disponível em: https://folhadolitoral.com.br/seguranca/municipios-do-parana-comecam-a-implantar-botao-do-panico. Acesso em: 24 set. 2020.